Veja os mapas conceituais...

 Olá..Bom dia

Clique nos links e confira as novas postagens. São mapas conceituais de textos de Virgínia Kastrup (A Cognição Contemporânea e a Aprendizagem Inventiva; Aprendizagem, Arte e Invenção), Juliana Braga (Objetos de Aprendizagem), Bianca Vargas Tolomei (A Gamificação como Estratégia de Engajamento e Motivação na Educação), Escola ativismo (Planejamento e Estratégia).

Mapa Texto de Virgínia Kastrup.

https://lucid.app/lucidchart/7c94b40a-c436-4e3b-a80b-29fea08f616f/edit?shared=true&page=0_0#?folder_id=home&browser=icon  


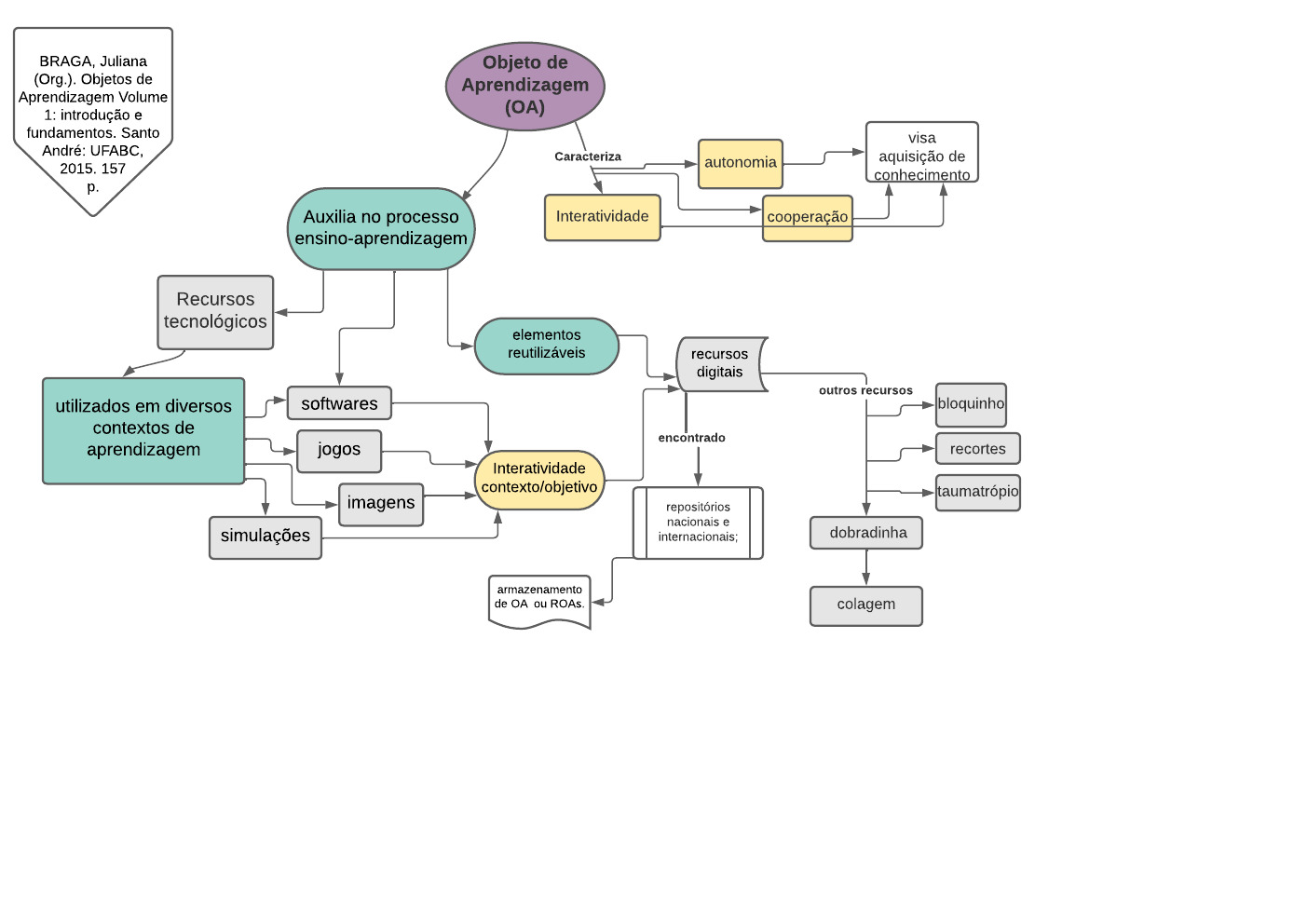
Mapa OA Texto de Juliana Braga.

https://lucid.app/publicSegments/view/1aa35504-f34e-44e9-9730-81681bb89c31/image.jpeg 

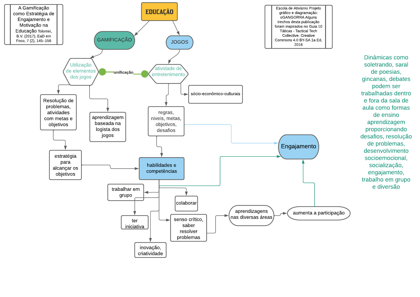
Mapa Gamificação Bianca Vargas Tolomei e Escola ativismo.

Comentários